[
Home
]
[
China One - Cover
]
[
China One - Page 1]
[
China One - Page 2
]
[
China One - Page 3
]
[
China One - Page 4
]
[
China One - Page 5
]
[
China One - Page 6
]
[
China One - Page 7
]
[
China One - Page 8
]
[
China One - Page 9
]
[
China One - Page 10
]
[
China One - Page 11
]
[
China One - Page 12
]
[
China One - Page 13
]
[
China One - Page 14
]
[
China One - Page 15
]
[
China Two - Cover
]
[
China Two - Page 1
]
[
China Two - Page 2
]
[
China Two - Page 3
]
[
China Two - Page 4
]
[
China Two - Page 5
]
[
China Two - Page 6
]
[
China Two - Page 7
]
[China Misc One - Page 1
]
[China Misc One - Page 2
]
[China Misc One - Page 3
]
[China Misc One - Page 4
]
[China Misc One - Page 5
]
[China Misc One - Page 6
]
[China Misc One - Page 7
]
[China 50 - Page 1]
[China 50 - Page 2
]
[China 50 - Page 3
]
[China 50 - Page 4
]
[China 50 - Page 6
]
[China 50 - Page 7
]
[China 50 - Page 8
]
[ALK - Page 1
]
[ALK - Page 2
]
[ALK - Page 3
]
[ALK - Page 4
]
[ALK - Page 5
]
[BZH4010 Page 1
]
[BZH4010 Page 2
]
[BZH4010 Page 3
]
[BZH4010 Page 4
]
[BZH4010 Page 5
]
[BZH4010 Page 6
]
[Chart 1
]
[Chart 2
]
[Chart 3
]
[Chart 4
]
[
HD 50 a
]
[
HD 50 b
]
[
HD K11 Page 1
]
[
HD K11 Page 2
]
[
HD K11 Page 3
]
[
HD K11 Page 4
]
[
J17 a
]
[
J17 b
]
[
J28-29 a
]
[
J28-29 b
]
[
J36 a
]
[
J36 b
]
[
J56
]
[
J56 b
]
[
J57
]
[
J57 b
]
[
K - Page 1
]
[
K - Page 2
]
[
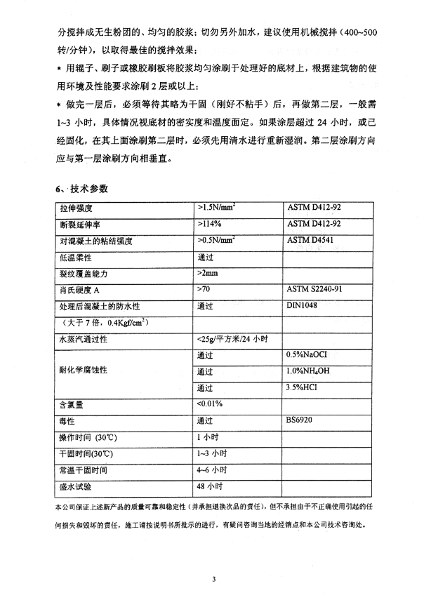
K - Page 3
]
[
K - Page 4
]
[
K - Page a
]
[
K - Page b
]
[
K - Page c
]
[
MCI 2000 Page a
]
[
MCI 2000 Page b
]
[
MCI 2020 Page a
]
[
MCI 2020 Page b
]
[
MCI 2021 Page a
]
[
MCI 2021 Page b
]
[
MCI 2 Page a
]
[
MCI 2 Page b
]
[
MCI 2 Page c
]
[
MCI 2 Page d
]
[
MCI 2 Page e
]
[
MCI 3 Page a
]
[
MCI 3 Page b
]
[
MCI
]
[
MCU 100 a
]
[
MCU 100 b
]
[
RS 500 a
]
[
RS 500 b
]
Distributor Website:
www.hctech.com.cn
CHINA DOCUMENT - K - Page 3
Wednesday, 01 November, 2000 11:20:33 PM
[
About Cortec
] [
What's New
] [
Publications
] [
Products
] [
Contact Us
] [
Related Links
] [
International
]